最新研究!孩子吃辣可能真的长不高……
孩子身高低于同种族、同性别、同龄人平均身高的2个标准差或低于第3百分位,可能是“矮小症”。
其中,30%~80%属于“特发性矮身材”(ISS),这类孩子不缺乏生长激素,也查不出任何病因,但就是长不高。
近期,南昌大学第二附属医院的研究人员在《自然通讯》上发表研究,为这种“莫名其妙”的矮小症增加了一个令人震惊的原因——吃辣。

影响孩子身高的竟然是
在长期临床观察中,研究团队发现中国西南地区(如重庆、江西、湖南等)的 ISS 患病率相对较高,正是全国辣椒消费量最高的地方。
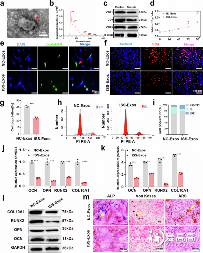
为了探究“吃辣是否影响长高”,团队分析了 106 名 ISS 患儿和 106 名健康儿童的数据,发现患儿体内一种名为 miR-17-3p 的小分子水平显著偏高。
在动物实验中,研究人员给大鼠喂食了与江西居民预估辣椒摄入量一致的辣椒素。
结果令人震惊:长期摄入辣椒素的大鼠,无论体重还是身长,均明显低于对照组,身长平均减少了约 10%。

来源:https://doi.org/10.1038/s41467-025-67883-2
吃辣怎么影响身高
这项研究发现,高含量辣椒素饮食习惯可能是导致部分孩子患上特发性矮小(ISS)的原因之一。
简单来说,问题不在于生长激素不够,而在于吃太多辣影响了骨骼生长的关键部位——生长板。
生长板是长骨末端的软骨组织,负责通过不断增殖和骨化让骨骼变长。如果生长板出故障,即使补充再多生长激素,孩子也很难长高。
研究表明,过量摄入辣椒素会破坏肠道结构,引发炎症,进而促使肠道细胞大量产生一种名为 miR-17-3p 的小分子。

这种物质随血液到达生长板后,会抑制软骨细胞的正常增殖,导致生长板变薄,最终限制身高增长。更麻烦的是,它还会让软骨细胞对生长激素产生耐药性,使常规的治疗效果大打折扣。
孩子还能吃辣吗
这项研究并非要全盘否定吃辣,而是强调过量、长期摄入的危害。偶尔吃辣甚至可能有一定的保护作用。
对于家长而言,需要留意的是孩子的饮食习惯,如果孩子无辣不欢且身高增长缓慢,可以考虑是否存在关联。
最后需要说明的是,该研究主要基于特定地区,结论是否适用于其他吃辣人群仍有待验证。如果怀疑孩子身高异常,应及时前往育高儿科或者儿童内分泌科检查,切勿自行对号入座。
参考资料:
[1].科普中国*小孩子长期过量吃这种东西,可能真的会长不高哦!
[2].Wang, Y, et al. Capsaicin diet drives gut inflammation and exosomal miR-17-3p elevation in idiopathic short stature. Nat Commun (2025).
相关推荐
-
-
有利于儿童生长发育的“小零食”,宝妈赶紧收藏!
选择对的零食不仅可以满足孩子的心理需要,还能满足孩子们身体发育成长期对零食“渴望”。下面分享一些有利于儿童生长发育的“小零食”,宝妈赶紧收藏!
-
-
错过这三个黄金期,你的孩子就长不高了!
孩子长高的三个黄金期,五个饮食要点,八个长高运动处方!一定要收藏起来! 基础阶段——— 学龄前期 学龄前期(4~6岁)是儿童生长发育的重要时期,也是孩子长高的基础阶段。
-
-
内分泌激素影响身高! 生长激素治疗矮小症效果如何?
激素对于生长发育起着调节作用。参与调节的激素有好多种,它们的作用各不相同。随着生物遗传工程技术不断发展,人工合成的人体生长激素逐渐用于治疗矮小症,但治疗效果如何也是大家所关心的问题……






